南方精工家族减持套现,定增后家族减持约2.4亿,股市投资成为业绩救命稻草!
南方精工刚刚完成定增后,实控人家族计划减持约2.4亿股份,该公司前三季度的业绩主要依赖于炒股收益,实控人家族的减持引发了市场对公司的未来发展和业绩的担忧,尽管公司前三季度业绩亮眼,但投资者对其持续性和可靠性持怀疑态度,投资者需要密切关注公司的后续动态以及实控人家族的减持计划对公司未来可能产生的影响。
11月27日消息,昨日,南方精工(002553.SZ)公告称,公司收到控股股东一致行动人浙江银万私募基金管理有限公司-银万全盈30号私募证券投资基金和史建仲的减持计划告知函。
浙江银万私募基金管理有限公司-银万全盈30号私募证券投资基金持有公司1.97%的股份,史建仲持有0.57%的股份,计划在未来三个月内通过集中竞价及大宗交易方式合计减持不超过8,957,230股,即不超过公司总股本的2.54%。
注意到,今日,南方精工报26.7元/股,以今日收盘价估算,拟减持股份价值约为2.4亿元。
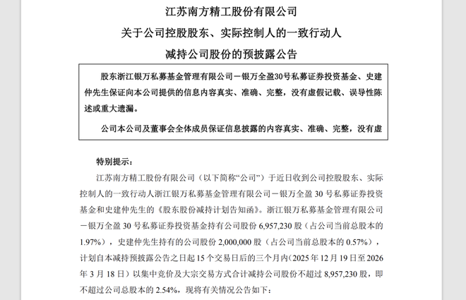
南方精工公告截图
此次减持原因为自身资金需求,计划减持的股份来源为首次公开发行前股份及资本公积转增股本、大宗交易取得。
据南方精工三季报披露,公司控股股东、实际控制人为史建伟、史娟华与史维,史建伟为公司董事长,史娟华系史建伟的妻子,史维系史建伟的女儿。史建仲为史建伟的弟弟。
2021年12月30日,浙江银万私募基金管理有限公司-银万全盈30号私募证券投资基金与史娟华签订《一致行动人协议》,浙江银万私募基金管理有限公司-银万全盈30号私募证券投资基金在持有公司股票期间,全权委托史娟华行使股东表决权、提案权、提名权、召集权、转委托权等股东权利,与史娟华保持一致行动。
另外,史建伟的妹婿许维南此前也减持了公司部分股份。南方精工8月15日发布公告称,公司于近日收到股东许维南出具的《关于股份减持结果的告知函》,许维南减持公司股份约50万股,减持股份占公司总股份为0.14%。
南方精工LOGO 资料配图 图据IC Photo
业绩方面,南方精工近年“增收不增利”,2022年至2024年营业收入分别为5.88亿元、6.71亿元和7.84亿元,同比分别增长-1.45%、14.26%和16.80%;归母净利润分别为4848.55万元、2728.13万元和2439.28万元,同比增长分别为-75.29%、-43.73%和-10.59%,已连续三年下滑。
2025年前三季度,公司实现营业总收入6.22亿元,同比增长11.27%;归母净利润3.67亿元,同比增长689.81%;扣非净利润9983.31万元,同比增长13.44%。南方精工表示,本报告期净利润增长,主要源于公司持有的江苏泛亚微透科技股份有限公司股票在二级市场股价上涨,产生的公允价值变动收益在本报告期对公司税前利润的影响金额为282689646.14元,该公允价值变动收益属于非经常性损益。
同时,南方精工于11月13日披露《向特定对象发行股票上市公告书》。2025年11月17日,公司5,409,639股股票在深圳证券交易所上市,发行价格为26.03元,募集资金总额1.41亿元,募集资金净额1.37亿元。
本次发行对象最终确定为9家,包括诺德基金管理有限公司、北京中和元良私募基金管理有限公司-淄博中和汇智股权投资合伙企业(有限合伙)、武国灵、华安证券资产管理有限公司、兴证全球基金管理有限公司、财通基金管理有限公司、陈学庚、深圳市共同基金管理有限公司-共同元宇宙私募证券投资基金、卢春霖。本次募集资金在扣除发行费用后,拟用于“精密制动、传动零部件产线建设项目”及“精密工业轴承产线建设项目”。
据南方精工官网信息,南方精工成立于1988年,于2011年在深交所主板上市。主要致力于传动领域轴承及其相关零部件的制造和研发,产品包括滚针轴承、单向离合器、单向滑轮总成和精密机加工零件。
(本文不构成任何投资建议,据此操作风险自担)
编辑 杨程 综合深圳商报、界面新闻、极目新闻、公开资料等 审核 高升祥
作者:访客本文地址:https://dszpk.cn/wiki/6162.html发布于 2025-11-28 10:02:14
文章转载或复制请以超链接形式并注明出处武汉财经网

还没有评论,来说两句吧...