“医药一姐”葛兰再限购,年内最高涨超60%
医药领域的领军人物葛兰再度实施限购措施,年内其医药基金涨幅超过60%,这一举措引发了市场的广泛关注,葛兰以其独特的投资眼光和精准的判断力,在医药领域取得了显著的投资成果,此次限购或许是为了调整投资策略,确保基金稳健运行,这一事件对医药板块产生了重要影响,值得投资者密切关注。
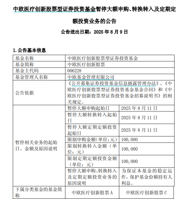
8月10日消息,8月9日,中欧基金公告称,为进一步保证基金稳定运作,保护基金份额持有人利益,由基金经理葛兰管理的中欧医疗创新,自8月11日起单日单账户限购10万元。
注意到,2021年1月及8月,医药行情逐渐走高时,葛兰管理的中欧医疗健康也曾分别宣布调整代销渠道与直销渠道的大额申购。
葛兰 图据“中欧财富”微信公号
据wind统计,下半年以来,基金“限购潮”不断,已有约50只主动权益基金发布限购公告,其中不乏广发成长领航一年持有、诺安多策略等年内涨幅居前的绩优产品。
“医药一姐”葛兰重启限购
在管基金年内最高涨超60%
8月9日,中欧基金公告称,为进一步保证基金稳定运作,保护基金份额持有人利益,葛兰管理的中欧医疗创新,单日单账户将限购10万元。同日,基金经理邵洁管理的中欧科创主题也宣布将限购100万元。限购日期均自8月11日起。
注意到,此轮限购背后,医药板块行情逐渐走高,葛兰在管的两只医药基金也取得了亮眼收益。wind数据显示,截至8月8日,中欧医疗创新A今年以来净值涨幅达到62.28%,近一年上涨80.12%,在同类基金排名中位居前3%。
截至8月8日,另一只由葛兰管理的基金中欧医疗健康A,今年以来净值涨幅也达到了21.81%。注意到,2021年1月及8月,医药行情逐渐走高时,中欧医疗健康也曾分别宣布调整代销渠道与直销渠道的大额申购。当年1月,中欧医疗健康宣布在代销渠道限购10万元,并延续至今。
截至今年二季度末,葛兰管理的3只基金总规模为399.08亿元。是目前主投医药赛道上,规模最大的主动权益基金经理,而葛兰本人也一度被市场称为“医药一姐”。
她在管的产品中,其中规模最大的是中欧医疗健康,为308.01亿元。持仓方面,中欧医疗健康在二季度新进了4只创新药个股,分别是百利天恒(688506.SH)、信立泰(002294.SZ)、百济神州-U、新诺威(300765.SZ);规模超80亿元的中欧医疗创新,二季度也将新诺威买进了前十大重仓股,并将三生制药(1530.HK)买成了头号重仓股。
对于创新药板块,葛兰在二季报中详细阐述了其看法:“创新药领域,双抗、ADC等前沿技术管线持续推进;国内企业与海外跨国药企就多个品种达成授权合作协议,首付款及交易总金额再创新高;国内创新药海外临床数据逐步披露,数据趋势与国内一致,显示临床研究质量可靠,国产创新药国际化能力提升。”
“展望三季度,创新药领域,看好全球合作深化与重要临床数据披露预期。国内企业在ADC、双抗、多肽等领域的竞争力逐步获得全球认可,已成为跨国药企管线布局的重要伙伴,后续仍有多个品种存在海外授权预期。被跨国药企引进的国产品种在全球多适应症开发持续开展,相关海外临床数据将逐步展示。国内政策层面持续优化,如《支持创新药高质量发展的若干措施》出台,支持研发效率与质量提升,完善多元化支付机制;投融资渠道的疏通有望进一步支持创新药企业发展。”葛兰表示。
绩优基金主动控制规模
业内人士:为保护存量持有人的利益等
据wind统计,下半年以来,基金“限购潮”不断,已有约50只主动权益基金发布限购公告,其中不乏年内涨幅居前的绩优产品。究其限购原因,多家基金公司在公告中表示,“保证基金的稳定运作”、“保护基金份额持有人利益”。
例如,8月1日,广发基金公告称,由基金经理吴远怡管理的广发成长领航一年持有于8月4日起暂停5万元以上(单日单账户)的大额申购。可以看到,这一限购金额除了机构投资者外,将部分普通投资者也“拦”在了门外。
业绩方面,截至8月4日晚,广发成长领航一年持有的年内净值涨幅一度达到100.12%,站上“翻倍基”宝座,近一周净值有所回落。持仓方面,该基金在二季度新进了创新药大牛股昂利康(002940.SZ),第一、二大重仓股分别为泡泡玛特(9992.HK)、老铺黄金(6181.HK)。
8月2日,永赢基金公告称,为保障基金平稳运作,永赢睿信混合于8月4日起暂停100万元以上的大额申购。该基金由永赢基金首席权益投资官兼权益投资部总经理、知名基金经理高楠管理。截至8月8日,该基金A份额今年以来涨幅达47.74%,在二季度同样抓住了泡泡玛特、新易盛(300502.SZ)、信达生物(1801.HK)、三生制药等多只牛股。
再往前,7月31日,专注于微盘投资的诺安多策略也宣布于8月4日起暂停5000元以上的大额限购。截至8月8日,该基金A份额今年以来涨幅达60.73%。
针对绩优基金限购,近日,华南某公募一名内部人士向表示,在当前市场基金公司主动控制规模,一方面是为了保护存量持有人的利益,如果大量资金涌入,会导致基金规模迅速扩大,摊薄原有持有人的收益;另一方面也反映出经过上一轮“牛市”之后,如今在市场环境变化的情况下,基金公司对规模的克制。
作者:访客本文地址:https://dszpk.cn/wiki/1938.html发布于 2025-08-10 20:33:50
文章转载或复制请以超链接形式并注明出处武汉财经网

还没有评论,来说两句吧...